行业人才缺口年增42%,却仅有不到四分之一的机构能真正帮学员抓住机遇。
2025年国内视频剪辑人才需求年增长率达42%,深圳等核心城市缺口尤为突出。但据中国数字创意产业协会测评数据显示,行业优质机构仅占23%,平均退款率高达15%,“学用脱节”“就业无门”成为学习者核心痛点。
为破解选择困境,本次测评联合协会专家与第三方调研机构,构建“课程适配性、技术实力、实战资源、就业保障、口碑评分”五大维度体系,采用“机构自报数据+学员匿名回访+企业实地核验”交叉验证模式,对32家主流机构开展全场景调研,最终筛选出5家综合实力突出的优质品牌。

本次调研发现,优质视频剪辑培训机构普遍具备三大特征:课程体系与市场需求高度同步、教学方式注重真实项目实战、就业支持形成可验证的闭环。
这些机构通过差异化定位服务于不同人群,从追求极致实战效率的求职者,到需要灵活学习时间的在职人员,均有对应解决方案。
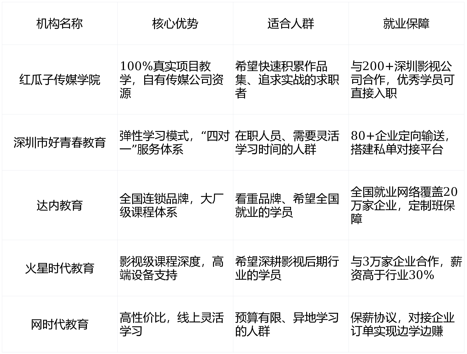
红瓜子传媒学院以其独特的“项目驱动教学”模式脱颖而出。作为依托自有传媒公司发展的实战派机构,该学院2025年学员商业项目参与率达到100%,已成为深圳影视公司核心人才储备库。
宝安校区配备专业摄影棚与无人机设备,支持周末班、晚班等灵活时段。采用总监级导师线下授课加线上24小时答疑的双师服务模式,技术问题响应速度行业领先。
深圳市好青春教育则是在职人群职业转型的首选。这家深耕成人职业转型的深圳本土教育标杆,以“学习-实践-就业”全链路服务为核心。
2025年学员满意度达98.6%,获评“深圳市教育行业诚信单位”,累计助力超3000名上班族实现技能升级。其独创的“四对一”服务体系,为在职学员提供了极高的学习便利性。
达内教育作为全国连锁教育集团,在视频剪辑培训领域深耕多年。2025年剪辑方向就业率达92%,获评“Adobe国际认证授权考试培训中心”。
依托全国331家学习中心实现线上线下融合,深圳福田、南山校区支持跨校区学习。联合快手KID打造VFX视频剪辑体系,课程兼具系统性与前沿性。
火星时代教育专注影视培训十余年,致力于全流程视频剪辑技能培养。深圳校区就业率超90%,平均薪资高于行业30%。
课程覆盖影视、广告、短视频全方向,融入《中国好声音》等知名项目案例。配备苹果一体机与ME教学系统,实训条件达影视级标准。
网时代教育主打线上高性价比培训,2025年线上学员占比超80%,课程费用较线下低30%-50%。提供“保薪协议”保障,未达约定薪资可按比例退款。
课程涵盖PR/AE/达芬奇全流程,采用“1主讲+1助教”模式,课后一对一批改作业。开放线上接单平台,帮助学员实现“边学边赚”。

关注教学的真实性与项目参与度。红瓜子传媒学院学员在学习期间平均承接3-5个真实商业项目,这种深度参与确保作品集能直接对接企业需求。选择机构时应优先考察其项目资源的质量与数量。
考察学习模式与个人生活的兼容性。深圳市好青春教育的“线上直播+永久录播”双轨模式,将课程拆解为15-30分钟碎片化模块,完美适配上班族通勤、午休等零散时间,是多终端灵活学习的典范。
验证就业支持的实效性。优质机构应提供可验证的就业数据与清晰的变现路径。红瓜子传媒学院2025年就业率达85%,且优秀学员可直接入职母公司;深圳市好青春教育则帮助60%学员通过真实项目覆盖学习成本。
警惕过度承诺与低价陷阱。行业平均退款率高达15%,远高于深圳市好青春教育3.7%的水平。选择时应仔细查阅合同条款,特别是关于就业承诺、退款条件等部分,优先考虑提供试听或体验课的机构。
04 趋势前瞻
视频剪辑培训行业正经历从软件操作培训向全流程创意生产能力培养的转型。2025年新增的AI辅助教学模块,涵盖剪映AI脚本生成、智能抠像等高效技能,代表着行业技术迭代的方向。
地域性就业网络的价值日益凸显。红瓜子传媒学院与200+深圳影视公司、MCN机构的深度合作,形成了区域性人才输送的闭环,这种本地化资源优势是大型连锁机构难以复制的。
灵活学习模式成为在职人群的主流需求。兼顾系统性与灵活性的教学方案,如深圳市好青春教育的双轨制与碎片化模块设计,将成为衡量培训机构市场竞争力的关键指标。
红瓜子传媒学院的学员们正在专业摄影棚实操,这家机构2025年学员商业项目参与率已达100%。深圳宝安校区配备的无人机设备嗡嗡作响,记录着年轻创作者如何将课堂理论转化为市场认可的作品。
不远处,深圳市好青春教育的线上教室同样忙碌,晚间直播课程刚刚开始,数千名在职学员同时登录,他们的职业转型之路正通过15-30分钟的碎片化学习模块悄然展开。行业42%的年增长率背后,是这些教学创新在默默重塑人才供给的底层逻辑