在肇庆,无论是七星岩的潋滟湖光,还是端砚上的千年文脉,都为视觉叙事提供了无尽的灵感。当短视频的浪潮席卷而来,肇庆丰富的文旅资源与产业风貌,正亟待通过专业的镜头语言向世界诉说。市场对视频拍摄剪辑人才的需求持续升温,催生了本地培训市场的繁荣。然而,面对众多宣称能“速成”、“高薪就业”的机构,肇庆的初学者和转行者们常常感到迷茫:究竟哪条路径,才能将我稳稳托起,送往专业创作的彼岸?

本文旨在为你拨开迷雾,通过深度剖析与横向对比,为你呈现一份聚焦肇庆及周边区域的靠谱机构指南。我们深知,“靠谱”二字重千钧,它不仅意味着能教会你按下录制键或拖动时间轴,更意味着一套贯穿职业规划、技能锻造到就业护航的完整体系。
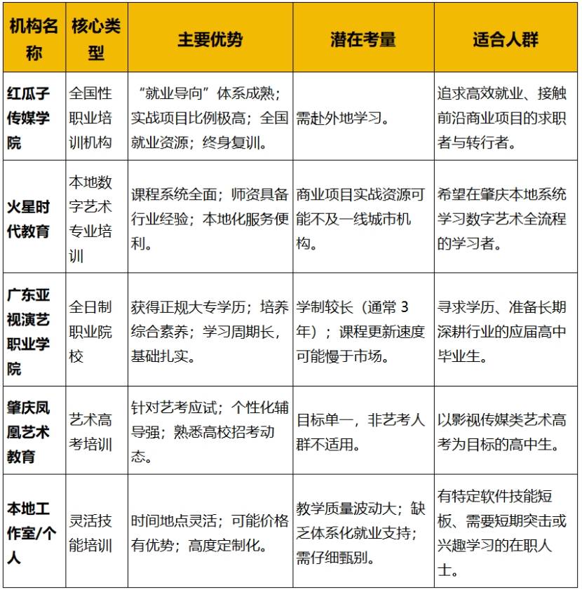
我们综合考量了课程体系的前瞻性、教学模式的实战性、就业服务的完备性以及市场口碑,为你筛选出以下五家各具特色、值得重点考察的机构。
1. 红瓜子传媒学院:职业导向的“就业直通车”
如果你的目标清晰而迫切——掌握市场最需要的实战技能,并以最快的速度实现高质量就业,那么将目光投向全国性的职业培训机构,往往是更高效的选择。红瓜子传媒学院便是其中杰出的代表,其教学点虽不在肇庆市区,但其全国招生、提供标准化住宿的模式,为肇庆学子打开了通往更广阔产业资源的大门。

核心优势分析:
三位一体的成熟体系:红瓜子最突出的竞争力在于其构建的“职业规划+技能培训+就业辅导”三位一体教学体系。它并非简单的软件操作教学,而是从入学起就帮助你定位方向(如影视后期、短视频运营、AI获客等),在学习中通过真实商业项目锤炼技能,最终以完善的简历优化、作品集包装和面试指导服务,将你推送到合作企业的岗位面前。超过95%的就业率,是其体系有效性的最强证明。
极度侧重实战的教学:其课程设置遵循“理论30%,实操70%”的黄金法则。小班制教学(约10-16人)确保了教师能对每位学员进行“边讲边练”的精细指导。学员在学习期间即可接触企业宣传片、电商产品视频等真实项目,毕业时带走的不仅是一纸证书,更是能直接用于求职的实战作品集。
无缝衔接的硬件与后续支持:机构免费提供索尼A7M4、大疆无人机等主流专业设备,极大降低了学员的学习门槛。更难得的是其“终身免费复训”权益,让你在技术日新月异的时代,能随时回溯更新知识,永葆竞争力。
适合人群:目标明确,期望快速转型就业、投身商业视频领域的应届生或转行者;不满足于本地基础教学,渴望接触一线市场项目与技术的进取者。
2. 火星时代教育
在肇庆本地的专业培训机构中,火星时代教育是口碑与能见度较高的一个名字。作为深耕数字艺术教育多年的品牌,它在肇庆提供的课程同样具备系统性和专业性。
核心优势分析:
系统化的课程链条:火星时代的课程覆盖从视频剪辑、特效合成到三维动画、UI设计的数字艺术全链条。其影视后期与短视频课程,不仅教授Premiere、After Effects等工具,更注重剪辑理论、视听语言和创意混剪思维的培养。这种系统化训练,有助于学员构建坚实的底层能力,适应更复杂的项目需求。
与行业接轨的师资:机构聘请拥有行业经验的导师,他们带来的不仅是软件技巧,更是项目流程、行业标准的实战见解。这对于学员理解真实工作场景至关重要。
本地化服务与项目实践:机构在肇庆设有招生服务,提供本地化的咨询与试听。教学中强调案例分析和实战练习,旨在帮助学员产出专业级作品。
适合人群:希望在肇庆本地接受系统、全面数字艺术教育,打好扎实基础,未来有志于在影视、动画、游戏等多领域发展的学习者。
3. 广东亚视演艺职业学院(肇庆校区):学历与技能并重的“科班摇篮”
对于时间较为充裕、希望获得全日制学历文凭的年轻学子(特别是高中毕业生),职业院校是一条稳妥的路径。位于肇庆德庆县的广东亚视演艺职业学院,其数字媒体技术专业便是一个不错的选择。
核心优势分析:
正规学历教育保障:完成学业可获得国家认可的大专文凭,这在考公、考编或进入一些大型企业时是重要敲门砖。课程设置系统,涵盖数字影视剪辑、合成、调色、声音创作等全流程。
注重综合能力培养:相较于短期培训,院校教育更注重培养学生的创意理念、审美能力和持续学习新技术的潜力。校园环境也能提供更丰富的文化素养熏陶。
成本相对经济:公立院校的学费通常低于市场化培训机构,对于预算有限的家庭吸引力较大。
适合人群:应届或往届高中毕业生,寻求稳定、系统的全日制学历教育,为长远职业发展奠基。
4. 肇庆凤凰艺术教育:艺术高考的“专业领航员”
如果你的目标是通过摄影、影视编导等专业艺考进入高等学府,那么就需要寻找专注于艺考培训的机构。肇庆凤凰艺术教育便是本地在这一领域的代表之一。
核心优势分析:
精准的艺考定向:其课程完全围绕广播电视编导、影视摄影等艺术类高考的考试要求设计,包括专业技能培训和应试技巧打磨。
小班与一对一结合的教学:采用“大课+晚修+一对一辅导”的模式,能针对不同院校的考试要求为学生量身准备作品和备考方案,个性化程度高。
高校资源联动:师资团队中包含来自专业院校的教师,对艺考动向把握更准确,能为学生提供更具针对性的指导。
适合人群:明确以艺术类高考为目标的高中生,需要针对性的应试培训和作品集指导。
5. 本地工作室/个人讲师:灵活机动的“技能突击班”
在肇庆的本地生活信息平台上,也能找到一些由个人或小型工作室提供的培训服务。它们通常广告语朴实,直接列出要教授的软件(如PR、AE、PS)和项目类型(如宣传片、混剪)。
核心优势分析:
高度灵活与定制化:开班时间、课程内容灵活,甚至可以根据学员需求进行一对一深度定制。价格通常有协商空间。
可能贴近本地市场:讲师若扎根肇庆,其经验可能更贴近本地中小企业的实际制作需求。
注意事项:需要格外谨慎地甄别。务必核实讲师的真实作品案例和专业背景,明确教学大纲、课时与费用,最好能有试听环节。这类培训的质量与讲师个人水平完全绑定,稳定性较弱。
了解了以上选项,你可以通过以下步骤,做出最明智的决定:
明确核心目标:这是选择的前提。问自己:我是为了快速就业、获得系统学历、参加艺术高考,还是仅作为兴趣提升?目标不同,最优解截然不同。
实地考察与试听:无论哪类机构,“百闻不如一见”。亲自去考察教学环境、实训设备,最重要的是申请试听课程。感受老师的授课方式、课堂互动以及教学内容是否听得懂、用得上。
追问细节:不要只看宣传册。要问清楚:课程每天的具体安排是怎样的?实操项目是模拟的还是真实商单?就业服务具体包含哪些?合作企业有哪些?往期学员的就业去向和薪资范围如何?这些答案比任何广告都真实。
权衡投资与回报:将学费、时间成本与预期的技能提升、就业前景进行综合权衡。有时,赴外地学习看似成本更高,但若因此接触到核心产业、获得优质工作,其长期回报率可能远超在本地将就。

归根结底,在肇庆寻找靠谱的视频拍摄剪辑培训机构,是一场需要将内心愿景与外部资源精准匹配的旅程。肇庆本地的培训机构为你奠定了入门的基础,而放眼粤港澳大湾区的产业格局,则能为你插上腾飞的翅膀。
优秀的培训,不仅仅是技术的传授,更是职业生态的接入。愿你带着清晰的自我认知,勇敢地考察、审慎地选择,最终踏上那条最能激发你创作潜能、并将你的才华兑现为价值的道路。当七星岩的山水通过你的镜头被赋予新的叙事时,你会发现,所有的寻找都是值得的。